赤峰市人民政府
登录/注册
用户中心
部门网站导航
市发展和改革委员会
市教育局
市科学技术局
市工业和信息化局
市公安局
市民政局
市司法局
市财政局
市人力资源和社会保障局
市自然资源局
市生态环境局
市住房和城乡建设局
市交通运输局
市水利局
市农牧局
市商务局
市文化和旅游局
市卫生健康委员会
市退役军人事务局
市应急管理局
市审计局
市市场监督管理局
市统计局
市林业和草原局
市国防动员办公室
市乡村振兴局
市医保局
市信访局
市供销合作社
市民族事务委员会
无障碍浏览
搜本站
搜本站
搜平台
网站首页
警界资讯
政务公开
网上服务
警民互动
玉龙警蕴
网站首页
警界资讯
政务公开
网上服务
警民互动
玉龙警蕴
网站首页
警界资讯
政务公开
网上服务
警民互动
玉龙警蕴
新浪微博
公安微信
赤峰24小时警局
微信服务号
首页
>
警界资讯
>
警方提示
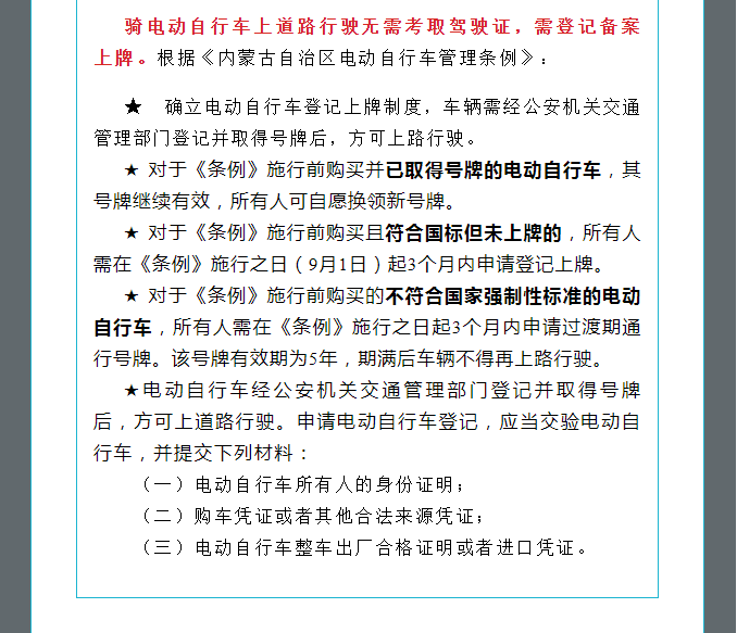
收藏篇丨驾驶哪类电动车需要驾驶证?要不要上号牌?上什么样的号牌?
来源:赤峰市公安局微信订阅号
发布时间:2025-07-08 15:16:19
字号:
大
中
小
分享到:
友情链接
丨
全国各省公安网站
公安部
北京市公安局
天津市公安局
河北省公安厅
内蒙古公安厅
辽宁省公安厅
吉林省公安厅
黑龙江省公安厅
上海市公安局
江苏省公安厅
浙江省公安厅
安徽省公安厅
福建省公安厅
江西省公安厅
山东省公安厅
河南省公安厅
湖北省公安厅
湖南省公安厅
广东省公安厅
广西壮族自治区公安厅
海南省公安厅
四川省公安厅
重庆市公安局
贵州省公安厅
云南省公安厅
西藏自治区公安厅
陕西省公安厅
甘肃省公安厅
青海省公安厅
宁夏回族自治区公安厅
新疆维吾尔自治区公安厅
各盟市公安局
呼和浩特市公安局
包头市公安局
乌海市公安局
通辽市公安局
巴彦淖尔市公安局
鄂尔多斯市公安局
乌兰察布市公安局
兴安盟公安局
呼伦贝尔市公安网
锡林郭勒盟公安
阿拉善盟公安
媒体链接
中国长安网
赤峰长安网
赤峰新闻网
赤峰日报
内蒙古新闻网
内蒙古晨报
新华网内蒙古频道
CCTV
新浪赤峰之窗
中国警察网
赤峰广播电视网
人民网—内蒙古频道
网站地图
联系我们
主办:赤峰市公安局
联系电话:0476-8335632
蒙ICP备10200965号-2
蒙公网安备15040002000102号
政府网站标识码:1504000030
地址:松山区玉龙大街142号